line ilustration texture ilustration

BPR LAKSANA

BPR LAKSANA merupakan perusahaan yang bergerak dibidang perbankan yang berizin dan diawasi oleh Otoritas Jasa Keuangan (OJK)

Tentang Kami

Sejarah

PT. BPR LAKSANA LUHURCILAMAYA 

adalah suatu Perseroan Terbatas yang didirikan menurut dan berdasarkan Undang-Undang Negara Republik Indonesia, berkedudukan di Dsn. Ondang RT.005/RW.003 Ds. Tegalwaru Kec. Cilamaya Wetan Kab. Karawang dan mulai menjalankan operasionalnya pada bulan Juli 1994, sesuai dengan Izin Usaha dari Menteri Keuangan Republik Indonesia nomor Kep-172/KM.17/1994 tertanggal 28 Juni 1994 dan anggaran dasar perseroan terbatas tersebut telah diumumkan dalam Berita Negara Republik Indonesia Indonesia tertanggal 14 Maret 1995 nomor 21 Tambahan Berita Negara No.2407/1995.

PT. BPR LAKSANA BINACIMANGGIS

adalah suatu Perseroan Terbatas yang didirikan menurut dan berdasarkan Undang-Undang Negara Republik Indonesia, berkedudukan di Jl.Mekar sari Raya no.14 Kecamatan Cimanggis,Kota Depok dan mulai menjalankan operasionalnya pada bulan Juli 1993, sesuai dengan Izin Usaha dari Menteri Keuangan Republik Indonesia nomor : Kep-062/KM.17/1994 tertanggal 30 Maret 1994,Keputusan Menteri Kehakiman Republik Indonesia nomor : C2-9423.HT.01.01.TH.93 dan anggaran dasar perseroan terbatas tersebut telah diumumkan dalam Berita Negara Republik  Indonesia tertanggal 6 September 1994 nomor 71.

PT. BPR LAKSANA BINACILEGON

adalah suatu Perseroan Terbatas yang didirikan menurut dan berdasarkan Undang-Undang Negara Republik Indonesia, berkedudukan di Jl. Raya Serang Cilegon No. 97 C Sukmajaya, Kec. Cilegon, Kotip Cilegon, Kab. Serang, Prov. Banten, yang anggaran dasarnya dimuat dalam akta tanggal 14 Januari 1993 Nomor 272, kemudian dirubah dengan akta perubahan pada tanggal 14 Juli 1993 Nomor 294. Dan berdasarkan izin dari Keputusan Menteri Keuangan Republik Indonesia No. Kep-066/KM.17/1994.

PT. BPR LAKSANA LESTARISERPONG

adalah suatu Perseroan Terbatas yang didirikan menurut dan berdasarkan Undang-Undang Negara Republik Indonesia, berkedudukan di Komplek Pertokoan Bumi Serpong Damai Blok E.2 No.12 Desa Rawabuntu, Kecamatan Serpong, Kab Tangerang, Prov. Jawa Barat dan mulai menjalankan operasionalnya pada bulan April 1994, sesuai dengan Izin Usaha dari Menteri Keuangan Republik Indonesia nomor Kep-074/KM.17/1994 tertanggal 05 April 1994 dan anggaran dasar perseroan terbatas tersebut telah diumumkan dalam Berita Negara Republik Indonesia Indonesia tertanggal 06 September 1994 nomor 71 Tambahan Berita Negara No. 496/1994.

Visi

Menjadi bank yang besar, sehat dan dipercaya masyarakat

Misi

Turut berperan aktif meningkatkan usaha dan kesejahteraan masyarakat sekitar BPR

PENGURUS

Dyah Peni Artining Ari, S.E.

Dyah Peni Artining Ari, S.E.

Direktur Utama PT BPR Laksana Luhurcilamaya
Risma Nian Aruan. SH. MBA.

Risma Nian Aruan. SH. MBA.

Komisaris PT BPR Laksana Luhurcilamaya
Patriotika Mandala Surya, S.E.

Patriotika Mandala Surya, S.E.

Direktur yang membawahi fungsi kepatuhan PT BPR Laksana Binacilegon
Abigail Clarissa Saurma, S.Ak., M.S.M.

Abigail Clarissa Saurma, S.Ak., M.S.M.

Komisaris utama PT BPR Laksana Binacilegon,Komisaris PT BPR Laksana Lestariserpong, Komisaris PT BPR Laksana Binacimanggis
Mohamad Tahyar ST. M.SI.

Mohamad Tahyar ST. M.SI.

Komisaris PT BPR Laksana Binacilegon
Rosmita, S.E.

Rosmita, S.E.

Direktur yang membawahi fungsi kepatuhan PT BPR Laksana Binacimanggis
Jodi Purwono, A.Md.

Jodi Purwono, A.Md.

Direktur yang membawahi fungsi kepatuhan PT BPR Laksana Lestariserpong
Asep Pauzi Ariesa, A.Md

Asep Pauzi Ariesa, A.Md

Direktur Yang Membawahi Fungsi Kepatuhan PT BPR Laksana Luhurcilamaya

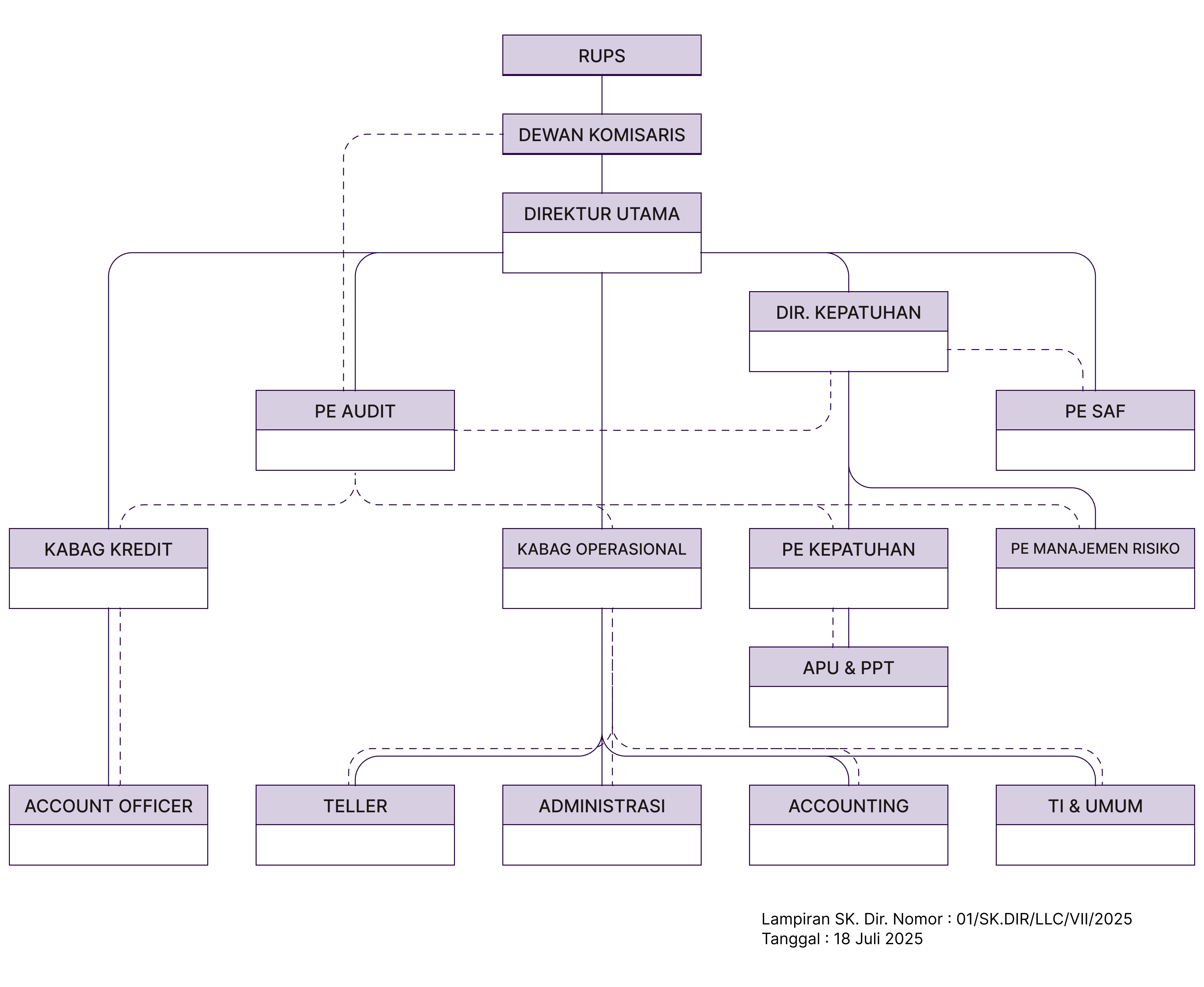
STRUKTUR ORGANISASI

struktur organisasi

Hubungi Kami